Jiangxi Safety Technology Association of Special Equipment
按钮文本
欢迎访问江西省特种设备安全技术协会官网 !
江西省特种设备安全技术协会
【征求意见】市场监管总局特种设备局关于公开征求《特种设备检验机构核准规则(第2号修改单征求意见稿)》意见的公告
来源: | 作者:市场监管总局 | 发布时间: 2026-04-20 | 13 次浏览 | 🔊 点击朗读正文 ❚❚ | 分享到:




图片

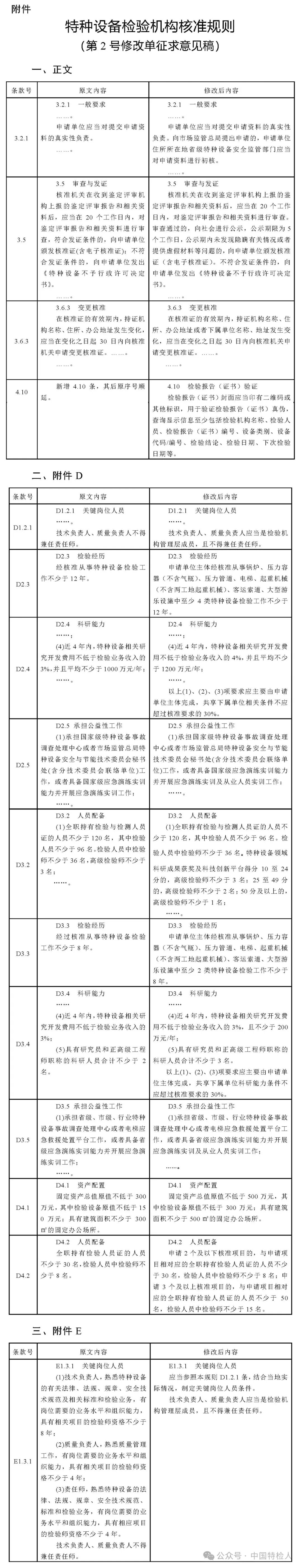
为进一步完善特种设备检验机构核准工作,我局组织起草了《特种设备检验机构核准规则(第2号修改单征求意见稿)》,现向社会公开征求意见。公众可通过以下方式提出反馈意见:

一、登陆市场监管总局网站(http://www.samr.gov.cn),通过首页“互动”栏目中的“征集调查”提出意见。

二、通过电子邮件方式将意见发送至:[email protected],邮件主题请注明“《特种设备检验机构核准规则(第2号修改单征求意见稿)》”。

三、通过信函将意见邮寄至:北京市海淀区马甸东路9号市场监管总局特种设备局(邮政编码:100088)。信封上请注明“《特种设备检验机构核准规则(第2号修改单征求意见稿)》”字样。

意见反馈截止时间为2026年5月17日。


附件:

《特种设备检验机构核准规则

(第2号修改单征求意见稿)》

图片



市场监管总局特种设备局

 2026年4月17日