Jiangxi Safety Technology Association of Special Equipment
按钮文本
欢迎访问江西省特种设备安全技术协会官网 !
江西省特种设备安全技术协会
市场监管总局关于发布《承压类特种设备安全附件安全技术规程》的公告
来源: | 作者:市场监管总局 | 发布时间: 2026-03-16 | 805 次浏览 | 🔊 点击朗读正文 ❚❚ | 分享到:



图片


市场监管总局关于发布《承压类特种设备

安全附件安全技术规程》的公告

 2026年第9号

根据《中华人民共和国特种设备安全法》相关规定,结合承压类特种设备安全附件安全状况,市场监管总局对《安全阀安全技术监察规程》(TSG ZF001—2006)、《爆破片装置安全技术监察规程》(TSG ZF003—2011)等安全技术规范进行整合修订,并完善安全附件的安全技术要求,形成《承压类特种设备安全附件安全技术规程》(TSG 92—2026),现予以发布,自2026年7月1日起施行。

                                                            


                         

                       市场监管总局

2026年2月9日


附件下载:TSG 92--2026《承压类特种设备安全附件安全技术规程》.pdf


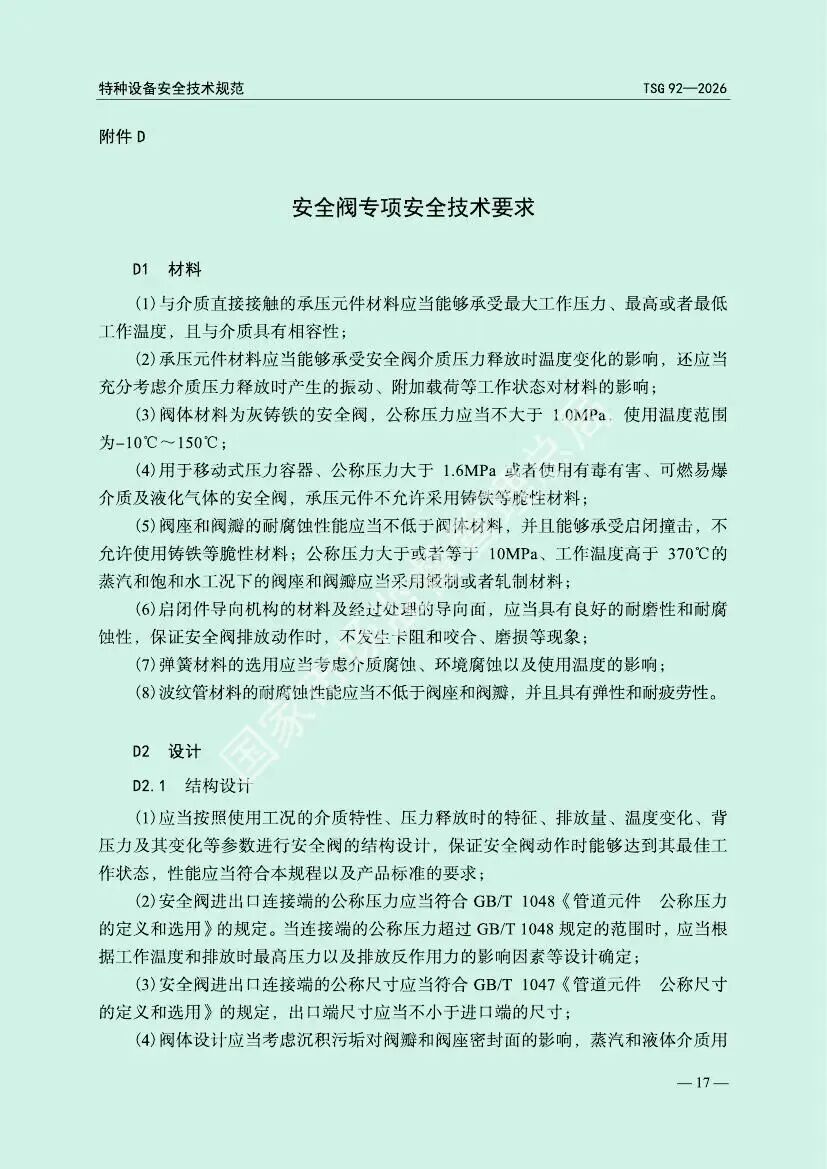
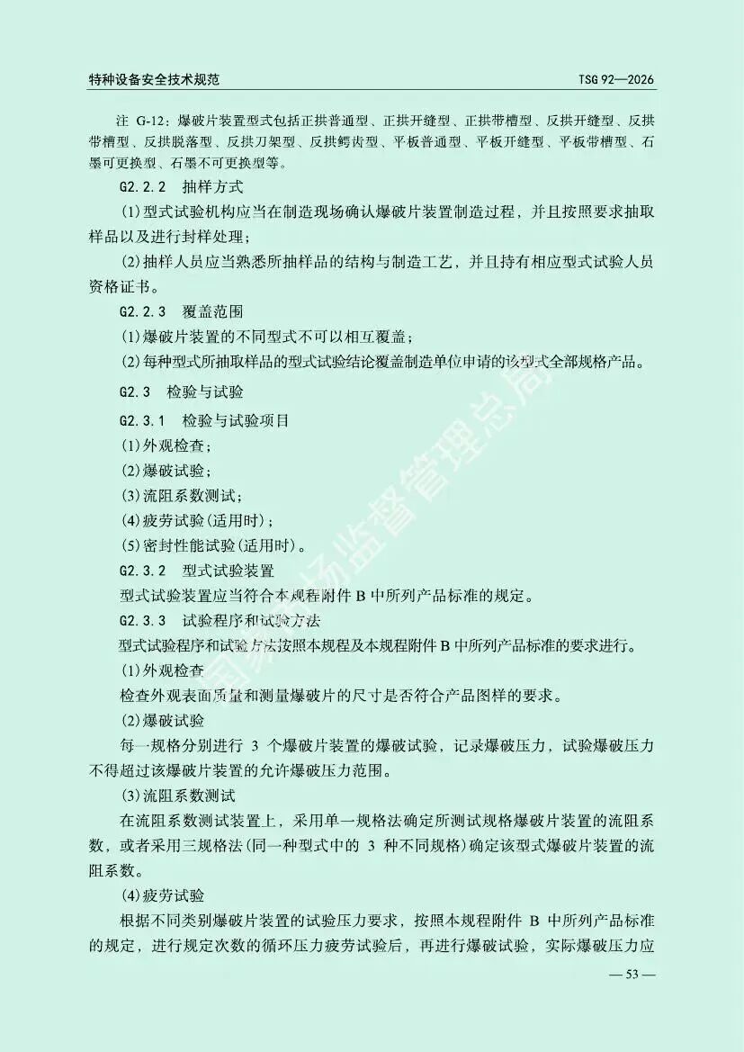
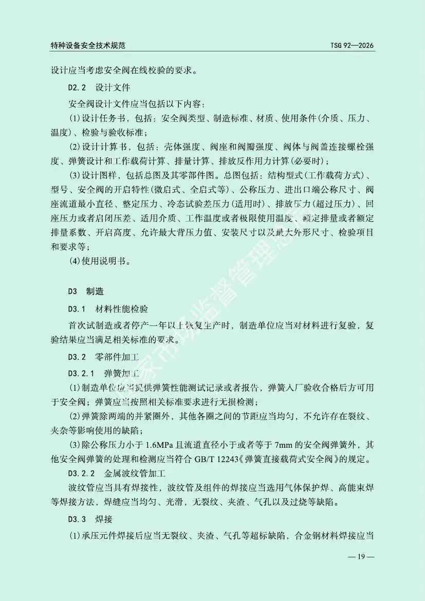
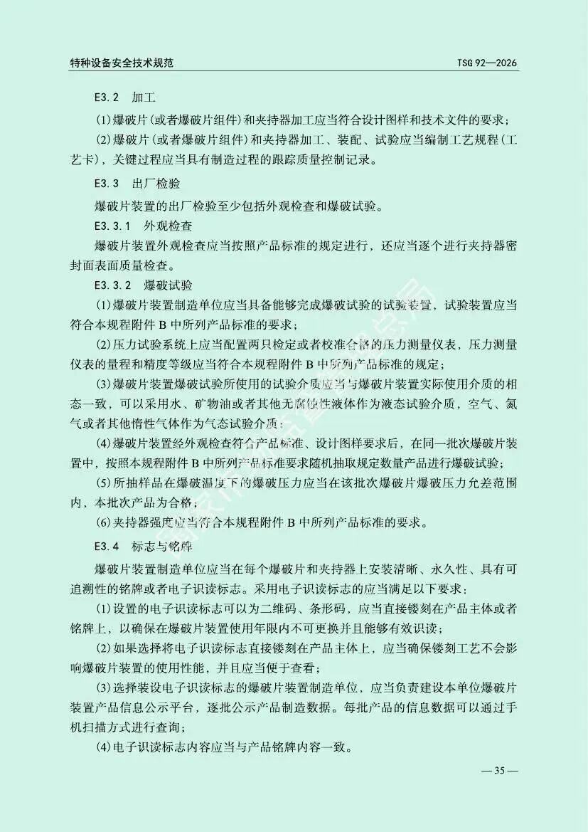
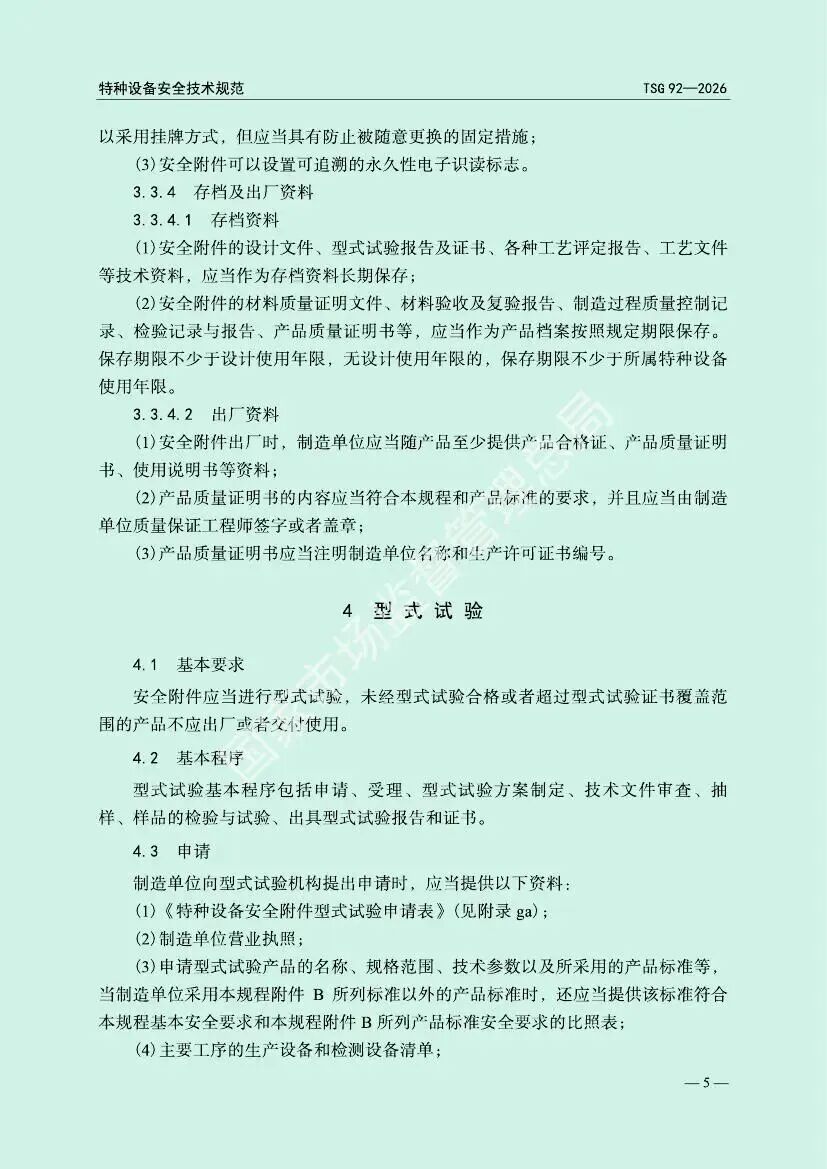
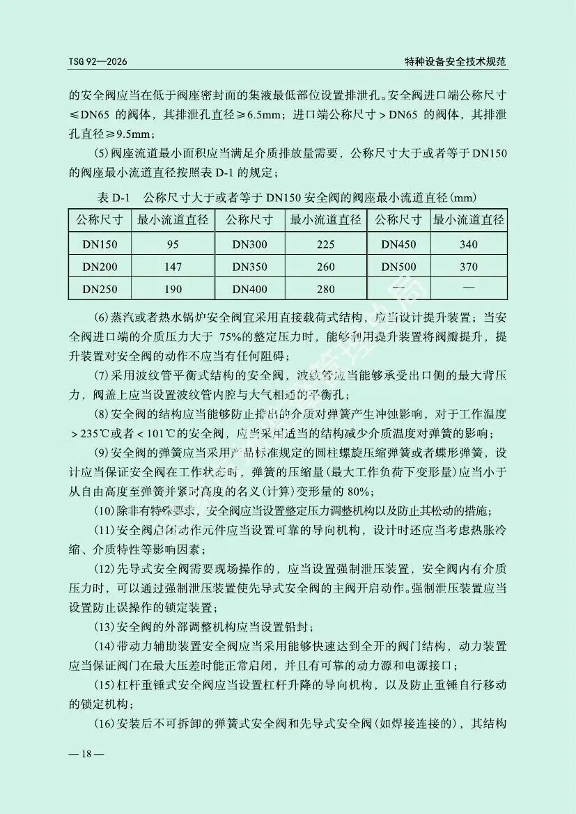
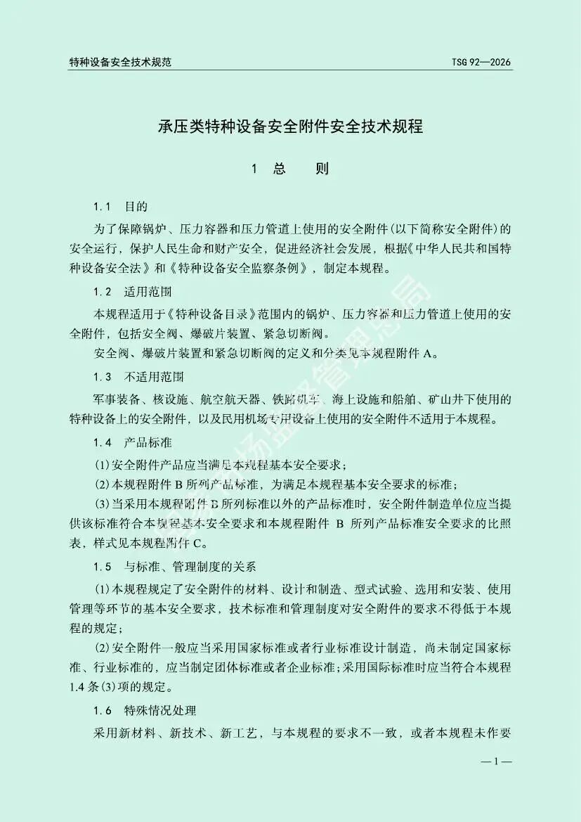
《承压类特种设备安全附件安全技术规程》(TSG 92—2026)

图片
图片
图片
图片
图片
图片
图片
图片
图片
图片
图片
图片
图片
图片
图片
图片
图片
图片
图片
图片
图片
图片
图片
图片
图片
图片
图片
图片
图片
图片
图片
图片
图片
图片
图片
图片
图片
图片
图片
图片
图片
图片
图片
图片
图片
图片
图片
图片
图片
图片
图片
图片
图片
图片
图片
图片
图片
图片
图片
图片
图片
图片
图片
图片
图片
图片
图片
图片
图片
图片
图片
图片
图片
图片
图片
图片
图片
图片
图片
图片