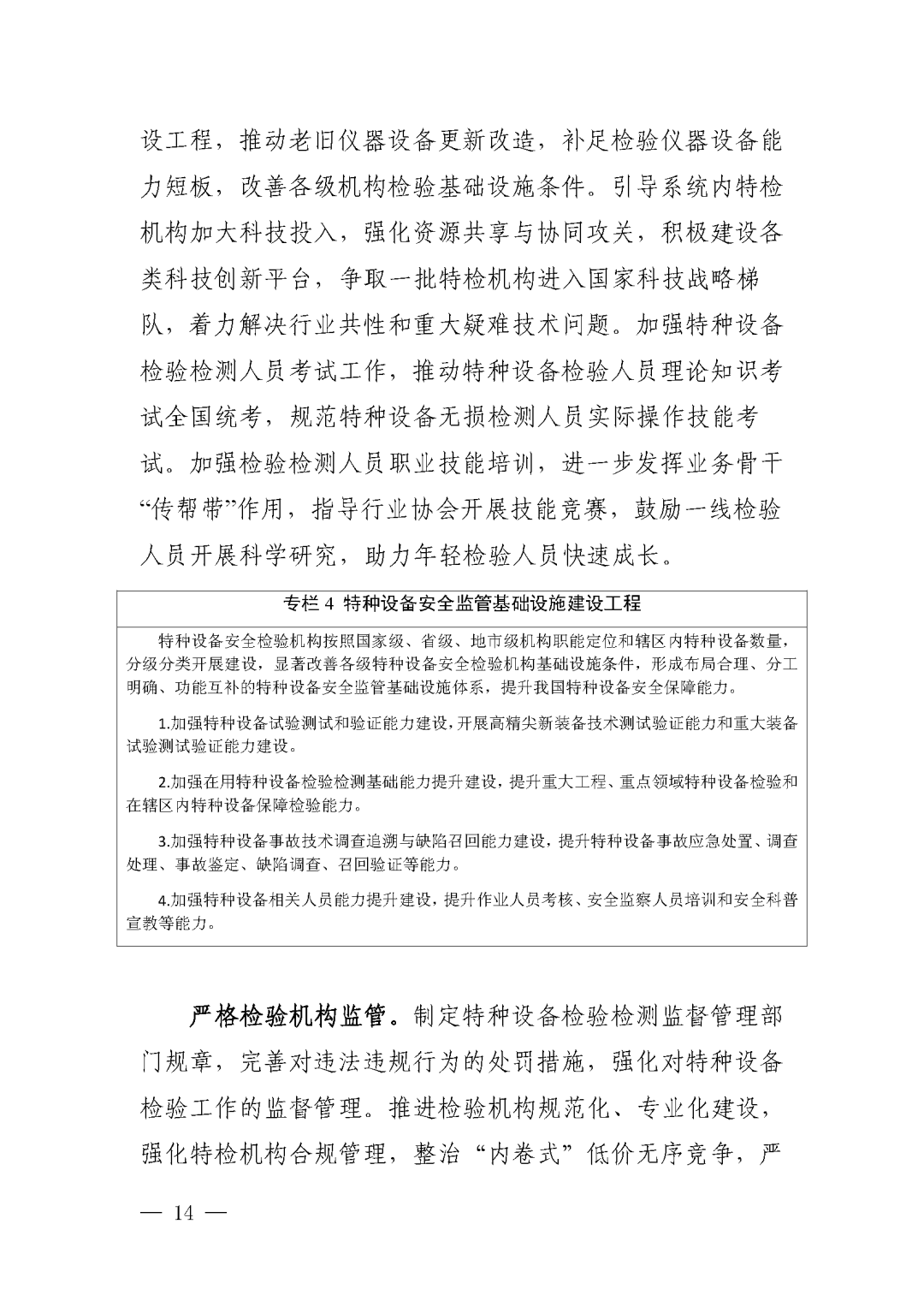
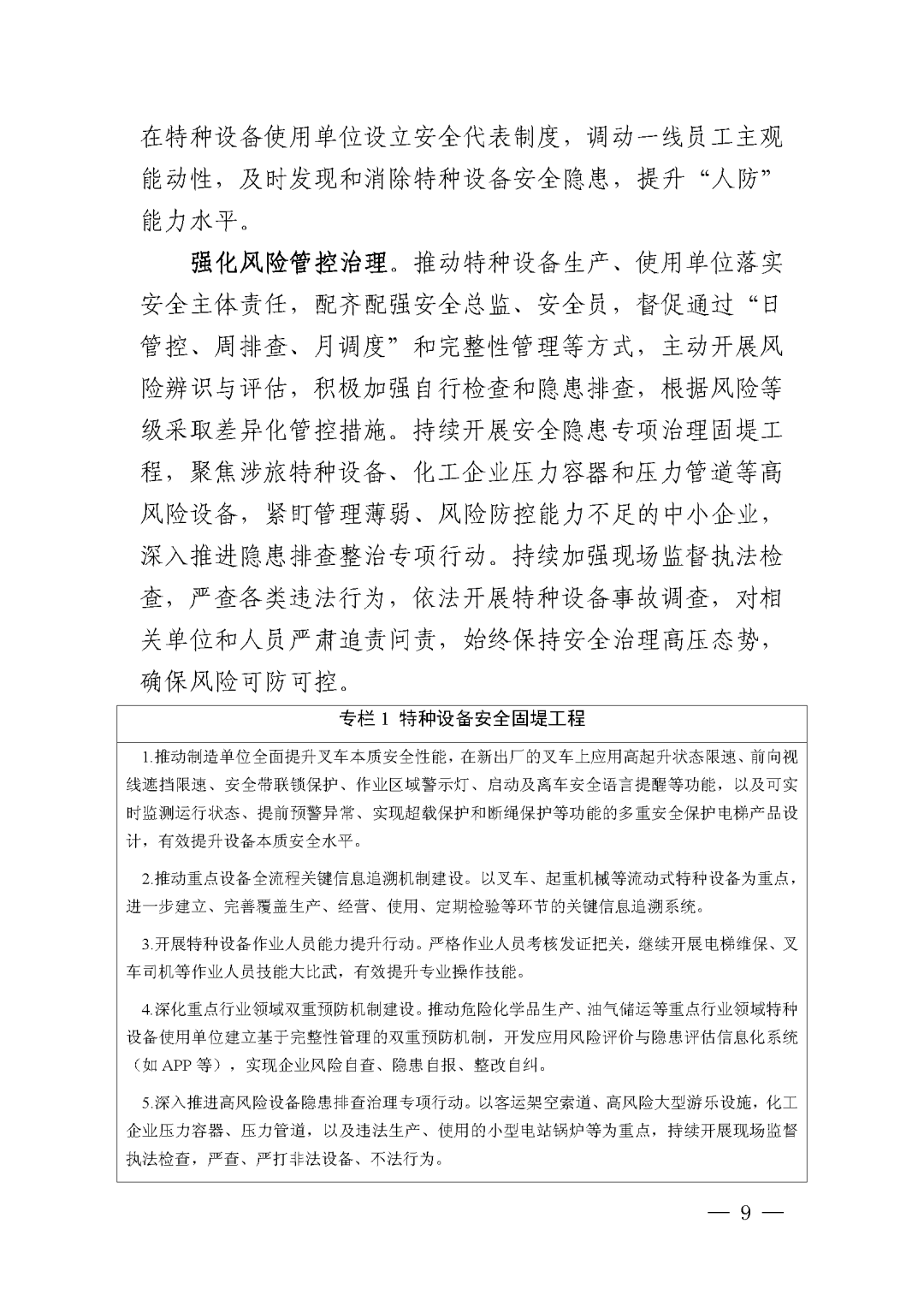
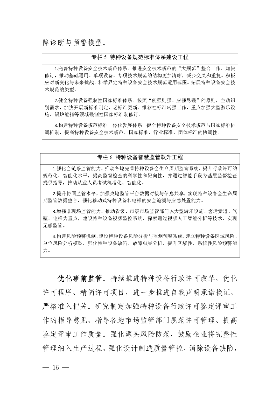
Jiangxi Safety Technology Association of Special Equipment
按钮文本
欢迎访问江西省特种设备安全技术协会官网 !
江西省特种设备安全技术协会
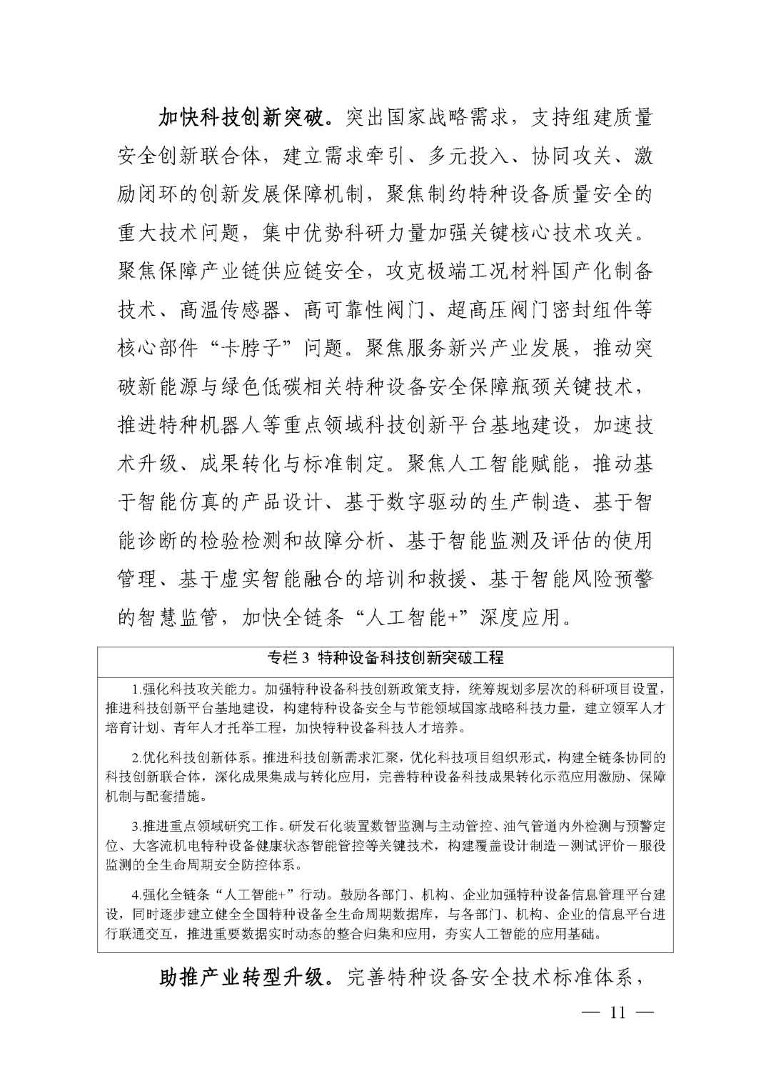
重磅!总局发布:特种设备安全与节能事业发展“十五五”规划(征求意见稿)
来源: | 作者:总局特种设备局 | 发布时间: 2026-02-27 | 500 次浏览 | 🔊 点击朗读正文 ❚❚ | 分享到:
图片


为深入贯彻习近平总书记关于市场监管和安全生产重要论述,认真落实党的二十大和二十届历次全会精神,统筹发展和安全,有效防范化解特种设备安全风险,推动特种设备绿色低碳高质量发展,切实提升特种设备安全治理水平,市场监管总局特种设备局起草了《特种设备安全与节能事业发展“十五五”规划(征求意见稿)》(见附件),现向社会公开征求意见,反馈截止日期为2026年3月28日。公众可通过以下途径和方式提出意见:


一、登陆市场监管总局网站(http://www.samr.gov.cn),通过首页“互动”栏目中的“征集调查”提出意见。 


二、通过电子邮件方式将意见发送至:[email protected],邮件主题请注明“《特种设备安全与节能事业发展“十五五”规划(征求意见稿)》”。


三、通过信函将意见邮寄至北京市海淀区马甸东路9号市场监管总局特种设备局(邮政编码:100088),信封上请注明“《特种设备安全与节能事业发展“十五五”规划(征求意见稿)》反馈意见”字样。


市场监管总局特种设备局

2026年2月26日




附件:特种设备安全与节能事业发展“十五五”规划(征求意见稿)

图片


图片
图片
图片
图片
图片
图片
图片
图片
图片
图片
图片
图片
图片
图片
图片
图片
图片
图片
图片
图片